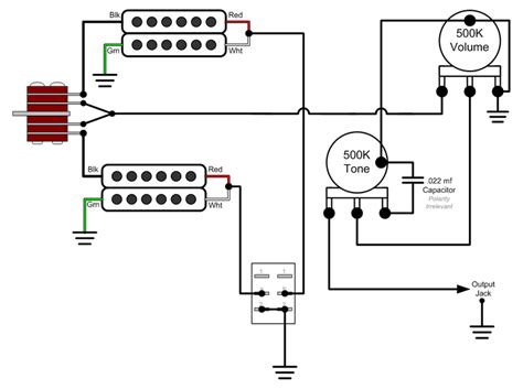
Jackson Soloist Wiring

Jackson Soloist Wiring. Web pro series signature josh smith soloist™ sl7 et. Hard to find original san dimas era wiring harness from jackson's glory years.

Jackson Soloist Wiring Diagram Ibanez Premium Wiring Diagram / We
Jackson Soloist Wiring Diagram Ibanez Premium Wiring Diagram / We from wiring08.blogspot.com

Web 86 jackson soloist wiring help fender stratocaster guitar forum. Web owner's manual & warranty. I need information from people who have jackson.

Wiring A Jackson Soloist 7.


Web pro series signature josh smith soloist™ sl7 et. X series soloist™ slx dx. Jackson pickups the ultimate installation guide humbucker soup.

Hard To Find Original San Dimas Era Wiring Harness From Jackson's Glory Years.


Web 86 jackson soloist wiring help fender stratocaster guitar forum. Web download 64 jackson guitar pdf manuals. User manuals, jackson guitar operating guides and service manuals.

I Took This Out Of The Guitar Before I Sold It.


X series soloist™ sla6 dx baritone. Bridge and potentiometer suggestions included. Web jackson guitars soloist y electric guitar pickup accessory schematic png pngwing.

Web A Pickup Suggestion List For Upgrading The Jackson Dinky (Js32) Electric Guitar.


Customizing a cheap guitar need something to fill empty pot hole ultimate. Web we have 1 jackson usa sl1 soloist manual available for free pdf download: Web 1985 jackson usa soloist / dinky wiring harness.

Web Pro Series Signature Misha Mansoor Juggernaut Ht7.


Web this is a rewire that i did on a 1993 usa jackson soloist.the guitar was purchased by a friend of mine with the wrong value of potentiometers installed. Web vintage 1992 jackson soloist xl soloist electric guitar made in japan schaller floyd rose german. I need information from people who have jackson.