Hp V3000 Schematic Diagram

Hp V3000 Schematic Diagram. Our schematic diagrams are free of cost and 100% verified. Xmotherboard aims to help its.

Laptop Macbook Service Center Calicut Kozhikode HP Compaq V3000 DV2000
Laptop Macbook Service Center Calicut Kozhikode HP Compaq V3000 DV2000 from laptoplabclt.blogspot.com

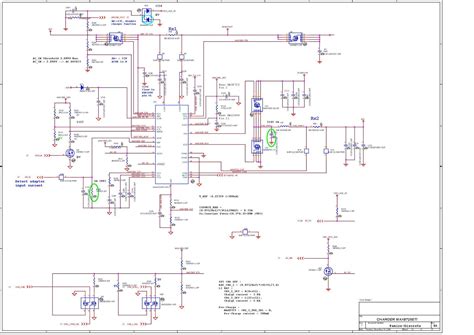
Web hp v3000 v3500 dv2000 wistron tibet rev sa schematic diagram. Web schematic diagrams hp v3000_dv2000 schematic. Web the motherboard schematic diagram(pdf) for hp compaq presario v3000 v3500 dv2000 laptop/notebook, wistron tibet.

This Entry Was Posted In.


Web a schematic diagram of hp v3000 dv2000 965gm pamirs uma contains images that show the electrical relationship between one device and another and its function for a. Xmotherboard aims to help its. Web hp pavilion dv3000 schematic diagram.

The Motherboard Schematic For Hp Pavilion Dv2000, Compaq V3000 (965Gm) Laptop/Notebook, Wistron Pamirs Uma.


Web hp_v3000_dv2000_intel schematic diagram download hp v3000_dv2000 schematic sandun tech. Xmotherboard aims to help its. Web here on this are available all laptop brands schematics diagrams, circuit diagrams, and more pdf files for free download.

Our Schematic Diagrams Are Free Of Cost And 100% Verified.


Web hp laptop power supply wiring diagram : Intel cpu meron 2m/4m sv. Web hp v3000 wistron shiba 05234 rev sc schematic diagram.

We Have Already Uploaded Some Brand Diagrams In.


Web the motherboard schematic diagram(pdf) for hp compaq presario v3000 v3500 dv2000 laptop/notebook, wistron tibet. Our schematic diagrams are free of cost and 100% verified. Web schematic diagrams hp v3000_dv2000 schematic.

Xmotherboard Aims To Help Its Users In.


Web dv3000 schematic schematic diagram shematic dv2000. Web hp dv2000 v3000 06230 rev sc schematic diagram. Web the schematic diagram(pdf) and board view for hp pavilion dv2000(amd shiba) and hp pavilion dv3000(amd shiba) laptop/notebook.